跳到主要內容區
Menu
敏實科大
招生資訊
網站地圖
Menu
最新公告
招生公告
選才公告
單位介紹
成員資訊
單位位置
招生資訊
招生系所
五專
四技
轉學考
獎學金資訊
聯絡信箱
選才辦公室
選才公告
單位介紹
本功能需使用支援JavaScript之瀏覽器才能正常操作
首頁
招生公告
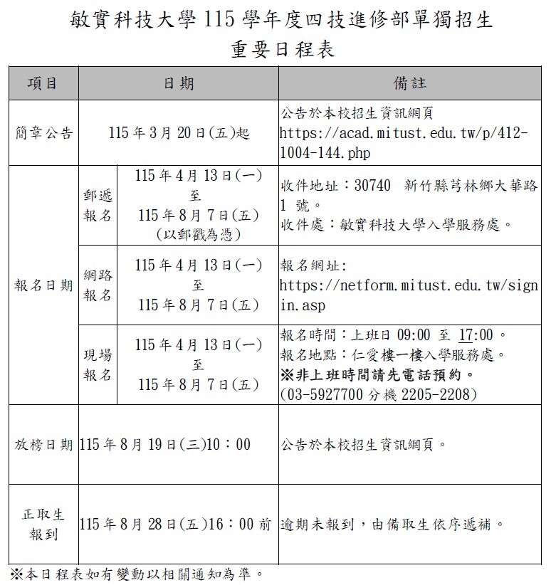
115學年度四技進修部單獨招生簡章
敏實科技大學115學年度四技進修部單獨招生簡章可免費自行下載運用。
115學年度四技進修部單獨招生簡章核定版.pdf
115學年度四技進修部單獨招生報名表格.docx
瀏覽數:
友善列印
分享
Close (Esc)
Share
Toggle fullscreen
Zoom in/out
Previous (arrow left)
Next (arrow right)